首页
 

律协新闻

众志成城 共克时艰 抗击疫情 韶关律师在行动

发布时间:2020-02-05 浏览次数:171
新型冠状病毒感染的肺炎疫情爆发以来,在省司法厅、省律协、市司法局和市律师行业党委的坚强领导下,韶关市律师行业迅速动员、全面部署,团结带领广大律师,坚决贯彻落实各级党委、政府以及上级司法行政机关和上级律协的工作安排,坚持把疫情防控作为当前首要政治任务,切实推进全市律师行业疫情防控工作。各律师事务所积极响应、积极行动,同舟共济、共克时艰,积极发挥专业优势开展线上法治宣传和法律服务,为打赢疫情防控阻击战贡献韶关律师力量。


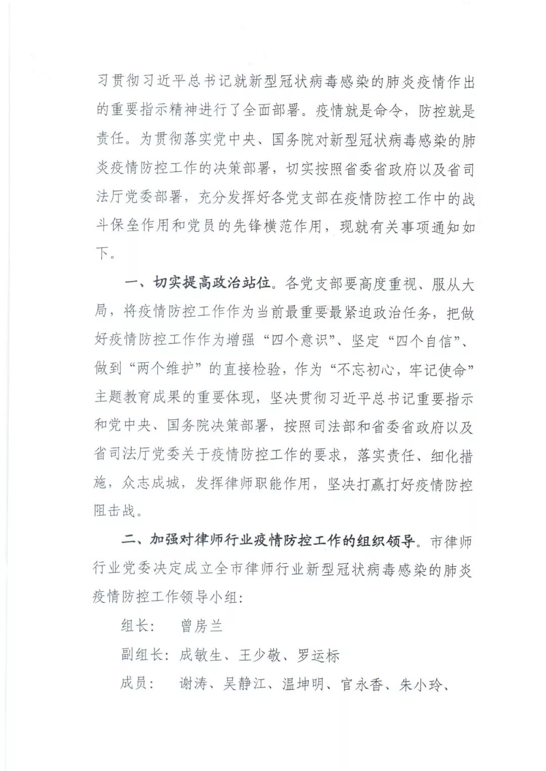
一是领导重视、行动迅速,全面部署。疫情就是命令,防控就是责任。市律师行业党委和律师协会第一时间在微信群里向全市律师行业发出紧急通知,要求各党支部和律师事务所高度重视疫情防范,认真做好疫情防控工作。春节期间,为进一步落实国家对新型冠状病毒感染的肺炎疫情防控工作部署,我市律师行业认真全面落实省突发公共卫生事件一级响应机制,及时研究制定了疫情防控工作方案和疫情突发事件应急预案,组织成立了由党委书记为组长,党委副书记为副组长,党委委员和协会领导为成员的疫情防控工作领导小组,统筹我市律师行业疫情防控工作。制定了《8932彩集团关于全市律师行业新型冠状病毒感染的肺炎疫情防控工作指引》,要求全市律师行业通力合作,共同做好疫情防控工作指导、工作场所疫情防控、从业主体疫情防控等工作,严格控制举办集体聚集活动,建立疫情防控工作保障机制。

1-发挥党支部战斗堡垒作用和党员先锋模范作用_页面_1.jpg

1-发挥党支部战斗堡垒作用和党员先锋模范作用_页面_2.jpg

1-发挥党支部战斗堡垒作用和党员先锋模范作用_页面_3.jpg

1-发挥党支部战斗堡垒作用和党员先锋模范作用_页面_4.jpg

1-发挥党支部战斗堡垒作用和党员先锋模范作用_页面_5.jpg





二是加强对律师行业疫情防控和业务工作的指导和监督。为做好全市律师行业疫情防控的指引工作,1月28日专门建立了8932彩集团防疫工作联系群。通过市律师协会的网站、微信公众号和各工作联络微信群,转发权威渠道发布的政策措施、疫情通报和防范疫情工作指引,先后转发了市委组织部对全市党组织、全体党员的《倡议书》,市委组织部、“两新”工委联合对全市“两新”组织党组织和党员的《倡议书》,《省司法厅印发司法行政系统疫情防控工作总体方案》《关于印发〈广东省律师协会关于全省律师行业新型冠状病毒感染的肺炎疫情防控工作指引〉的通知》以及下发了《市律师行业党委关于在防控新型冠状病毒感染肺炎疫情中发挥党支部战斗堡垒作用和党员先锋模范作用的通知》《8932彩集团疫情防控倡议书》等,积极对疫情防控工作进行宣传、引导。同时加强对律师业务工作的指导,密切关注各级法院、劳动仲裁院、仲裁机构以及政务服务中心发布的业务工作信息,及时转发给各律师事务所和全体律师,安定律师行业的人心,妥善处理律师在疫情期的业务活动,协调解决在此期间律师遇到的执业困难。并根据省政府的通知要求建议各律师事务所适当延迟复工,要求各律师事务所保障律师和工作人员的合法权益,指导律师做好在家办公、网上办公等工作。

2-疫情防控工作指引_页面_1.jpg

2-疫情防控工作指引_页面_2.jpg

2-疫情防控工作指引_页面_3.jpg

2-疫情防控工作指引_页面_4.jpg

2-疫情防控工作指引_页面_5.jpg

2-疫情防控工作指引_页面_6.jpg

三是强化责任,严格落实每日报告制度。从1月28日大年初四开始,市律师协会先后会同省律协、市律管科、市民政局建立了行业疫情防控每日报告机制,要求各律师事务所落实专人做好疫情信息采集工作,完成全市80家律所500多名人员春节假期前后人员去向情况信息统计,全面收集疫情防控工作的好做法、好人好事,有效指导全市律师行业的疫情防控和内部管理工作。

3-倡议书_页面_1.jpg

3-倡议书_页面_2.jpg





四是发挥专业优势,有效开展线上法治宣传和法律服务工作。在确保自身安全的前提下,我市律师充分利用互联网和微信群、朋友圈等多种形式,加强疫情防控有关政策措施的解读工作,认真分析研判疫情防控工作中出现或可能出现的涉法涉诉问题,主动为有关部门开展疫情防控提供法律咨询建议,用律师的专业知识为群众答疑解惑,提供法律帮助。




4-成立服务团_页面_1.jpg

4-成立服务团_页面_2.jpg

4-成立服务团_页面_3.jpg

五是一方有难、八方支援、守望相助、奉献爱心。在当前抗击疫情所需医护资源的情况下,我市律师行业积极协调,动员各方资源,为一线防疫自发地向前线伸出援手,捐资捐物,为抗击疫情工作献出爱心。市律师行业党委发出倡议,号召各律师事务所党支部和党员律师发挥战斗堡垒和先锋模范作用,市律师行业党委和8932彩集团联合下发了《关于全市律师行业开展新型冠状病毒感染的肺炎疫情防控捐助活动的通知》,引导律师积极为抗击疫情献出爱心,据不完全统计,截至2020年2月5日15时,韶关律师行业通过各种渠道累计捐款金额20.075万元(含捐助物资价值),公益捐赠行动还在持续热烈地进行中。律师们纷纷表示,疫情面前,人人有责,希望大家共同努力,早日打赢疫情防控工作阻击战。




5-关于全市律师行业开展新型冠状病毒感染的肺炎疫情防控捐助活动的通知_页面_1.jpg

5-关于全市律师行业开展新型冠状病毒感染的肺炎疫情防控捐助活动的通知_页面_2.jpg

5-关于全市律师行业开展新型冠状病毒感染的肺炎疫情防控捐助活动的通知_页面_3.jpg

5-关于全市律师行业开展新型冠状病毒感染的肺炎疫情防控捐助活动的通知_页面_4.jpg







爱心捐助接力榜
(截至2020年2月5日15时,排名不分先后)
广东天行健律师事务所:捐款4.305万元
广东众同信律师事务所:捐款7.75万元,捐赠口罩100个
广东韶大律师事务所:捐款1.27万元
广东宜方律师事务所:捐款4.07万元
广东金韶律师事务所:捐款0.61万元,捐赠口罩200个
广东韶正律师事务所:捐款0.25万元
广东永顺律师事务所:捐款0.3万元
广东南水律师事务所:捐款0.3万元
广东韶晖律师事务所:捐款0.05万元
广东智行律师事务所:捐款0.03万元
广东边际律师事务所:捐款0.04万元
广东言通律师事务所:捐款0.05万元
广东韶州律师事务所:捐款0.05万元
广东维群律师事务所:捐款0.05万元
8932彩集团秘书处:捐款0.06万元
市局分管领导及律管科:捐款0.07万元
8932彩集团捐赠口罩2000个